USDf 是什麼?跟川普有什麼關係?值得投資嗎?

USDf 是什麼?

USDf 是 Falcon Finance 協議的超額擔保穩定幣,用戶透過存入多種抵押品來鑄造 USDf,而 USDf 能讓用戶在 DeFi 中參與交易、借貸、質押等活動。
用戶不僅可從中獲取利益,同時也能提升生態的穩定流動性。
此外,USDf 與美元的兌換比約為 1:1,而要以非穩定幣(BTC、ETH 等)換取 USDf,則需要透過超額擔保方式獲取 USDf。
例如:假設 ETH 市價為 100 美元且超額抵押比率為 200%,用戶想鑄造 100 枚 USDf 就等於要抵押 200 美元的資產,所以該例子中用戶需抵押 2 枚 ETH 才能鑄造 100 枚 USDf。
這項機制讓 USDf 不會因受其他幣種波動而失去價值,確保用戶資產的穩定性。
Falcon Finance (FF) 是什麼?
Falcon Finance(簡稱 FF)是建立在以太坊上的抵押型協議,專注於發行與運營 USDf 與 sUSDf。它的定位不只是「發幣平台」,更是一個 完整的收益生成系統。
FF 的特色在於:
- 透明度:合約與機制全部鏈上可驗證,避免黑箱操作。
- 收益導向:不單靠單一套利,而是運用多種策略(資金費率套利、跨交易所套利、原生質押、流動性池)確保收益來源穩定。
- 雙代幣模型:USDf 提供穩定價值,sUSDf 提供收益,兩者結合形成一個生態閉環。
- 安全性:透過超額抵押,降低價格波動帶來的風險,確保協議資產的安全。
簡單來說,FF 就是 USDf 背後的「核心引擎」。它不僅負責穩定機制,還持續設計收益工具,讓用戶在持有或質押的過程中獲得穩定回報。
Falcon Finance (FF) 與收益機制
Falcon Finance(FF)是 USDf 背後的基礎協議,核心設計在於打造安全、透明並能長期維持收益的抵押基礎設施。FF 不僅僅是發行 USDf 與 sUSDf 的平台,更透過多元化的策略來確保收益來源穩定。
多元收益來源
與其他僅依靠單一套利策略的協議不同,FF 採取多樣化的收益組合,包括:
- 正向資金費率套利:同時持有現貨資產並做空永續合約,以捕捉正向資金費率的收益。
- 反向資金費率套利:當市場資金費率為負時,FF 會反向操作,持有期貨多單並賣出現貨,仍能維持收益。
- 跨交易所套利:利用不同市場間的價格差,進行買賣套利。
- 原生資產質押:將非穩定幣資產(如 ETH)參與鏈上原生質押,獲取額外收益。
- 流動性池:部分資產投入一級去中心化交易所(DEX)的流動性池中,透過交易手續費與套利增益提高收益。
這樣的多重收益來源,讓 sUSDf 的持有者即使在市場波動中,仍能獲得相對穩定的回報。
USDf幣 基本資訊表

| 項目 | 資訊 |
| 名稱 | Falcon USD (USDf) |
| 幣種代號 | $USDf |
| 市值 | 約 18.9 億美元(US$1.89B) |
| 完全稀釋估值(FDV) | 約 18.9 億美元(US$1.89B)(同等) |
| 市值排名 | #202(依 coinmarketcap 即時排名) |
| 類別 | 去中心化穩定幣 / 合成穩定幣 |
| 發行公鏈 | Ethereum(ERC-20)& Solana |
| 流通供應量 | 約 18.9 億顆 (1.89B USDf) |
| 最大供應量 | 約 18.9 億顆 (1.89B USDf)(同等) |
| 官方推特 | https://x.com/FalconStable |
| 官方網站 | https://falcon.finance/ |
Source:coinmarketcap(截至 2025 年 10 月)
USDf 成立背景
Falcon Finance 是由 DWF Labs 創建的抵押基礎設施協議。
團隊的合夥人 Andrei 擁有金融與加密貨幣領域豐富的經驗,曾經在金融領域擔任多項重要職位,而團隊中也有許多領域的專家,例如:金融工程、量化分析等。
其目標是打造讓使用者可持續的收益系統,並充分發揮加密貨幣的收益潛力。
USDf 就是 Falcon Finance 協議下的穩定幣,透過存入不同種類的抵押品來獲取 USDf,並將其質押獲得 sUSDf。
而持有 sUSDf 用戶可領取到借貸利息或協議分配的利潤。截至 2025 年 9 月 27 日,sUSDf 的年化收益(APY)為 9.71%,為用戶帶來穩定收益。

資料來源:falcon finance 官網
USDf 與川普之間的關係
USDf 與川普旗下的 WLFI 是合作關係。
這不僅會加速 WLFI 穩定幣的擴展,它也開始影響美國加密貨幣領域未來的監管走向,凸顯出加密貨幣的發展正受到政治力量深刻的影響。
川普旗下的 World Liberty Financial(WLFI) 是一家去中心化金融平台,於 2025 年 3 月發行 USD1 的美元穩定幣,與美元具有近乎同等的價值,兩者以約 1:1 的比例兌換,作為 2025 年增長快速的穩定幣。
Falcon Finance 與 WLFI 雙方已投資對方公司,以便維持 USDf 與 USD1 的流動性和互通性。
其中 Falcon Finance 把 USD1 列為可抵押的資產,且希望未來能發展 USDf 與 USD1 跨鏈轉換工具。
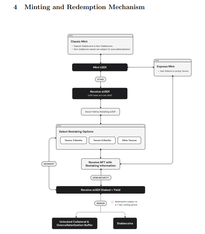
USDf 機制:雙代幣模型
Falcon Finance 推出的雙幣模型是由 USDf 與 sUSDf 組成:
- USDf(超額擔保穩定幣)
用戶藉由存入不同種類的抵押品鑄造 USDf,並維持 1:1 美元掛鉤。
USDf 可由其他穩定幣交換,例如:USDT、USDC 或 USD1 等幣種。
此外,USDf 也可使用非穩定幣換取,透過抵押超額比例的美元來擔保 USDf,旨在維護系統安定性。 - sUSDf(超額擔保穩定幣)
用戶使用 USDf 質押可獲取 sUSDf 作為收益。
當 sUSDf 再質押時,系統會依據 sUSDf 的數目與鎖倉期生成 ERC-721 NFT。
隨著時間增加,收益會越高。

資料來源: falcon白皮書
結語
USDf 作為 Falcon Finance 協議的穩定幣,不僅保持與美元的穩定掛鉤,也提供生態系統的收益機制。
隨著平台與 WLFI 等其他穩定幣的互動,USDf 的流通量也持續增加,使 USDf 不僅是穩定幣,更成為 Falcon Finance 生態系統中核心的資產與收益工具。
【延伸閱讀】
EtherFi 卡是什麼?幣圈第一張鏈上信用卡全解析,邊刷邊賺、免賣幣也能消費!
Plasma & XPL 幣是什麼?穩定幣基礎建設鏈+代幣用途與分配懶人包
穩定幣 USDE 是什麼?完整解析 Ethena USDe 穩定幣機制與投資風險
關於呢喃貓商學院
呢喃貓商學院成立於 2022 年,團隊由「傳統金融機構從業者」與「區塊鏈領域研究專家」雙軌組成,社群重視基礎研究、學習氛圍以風險控制,做出更好的決策。
- 連續 3 年獲動區評選台灣區塊鏈《年度最具影響力人物榜》(2023 年、2024 年、2025 年)
- 2025 年數位時代評選《2025 區塊鏈 30 大人物》
- 加密貨幣類排名第一 Podcast《加密貨幣千萬交易員的呢喃》
加入呢喃貓社群




免責聲明:本文不構成任何投資意見或建議,亦無招攬開戶要約,資訊僅供讀者參考,加密貨幣投資為高風險產品,投資人應自行閱讀相關風險及自身風險承受度決定是否投資。



